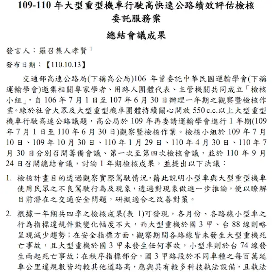
現在YT黃標滿天飛!如果喜歡軒仔剪輯的影片歡迎到以下平台小額贊助謝謝🙆♂阿軒仔的綠界贊助平台:p.ecpay.com.tw/59A7C本頻道目前致力於各種虛幻引擎5的次世代擬真遊戲測試,並於每一款遊戲都會開啟幀生成!加上杜比環繞的最佳臨場感音效(最高可以達到DOLBY ATMOS全景聲),只希望為各位帶來良好的視覺與聽覺享受
阿軒仔
寫信問高公局知不知道黃偉哲市長我 ‘’ 大型摩托車國道路權超人 ‘’,已經公開表態願意試辦大型摩托車上台南國道8號?(盧秀燕市長如果也表態我們台中願意試辦重機上國道4號,絕對是我敬重的國道路權神力女超人!)這次竟然三天內就收到回信了?看來趙局長榮退為高公局帶來新氣象有差哦!!-高公局: 至於報載臺南市市長黃偉哲表示,若實證大型摩托車事故率並不高,可考慮從距離比較短的國八先開放試辦一事,本局將適時徵詢地方政府意見後再綜整評估。 臺端關心路政,特致謝忱。-上次高公局回我這句:本局將適時徵詢地方政府意見後再綜整評估。 是在林佳龍前部長公開表態要試辦橫向國道10號時,沒多久高公局就拿出那張重機上國道10號,六個條件通通打綠色圈圈的評估表,南下高雄開(重機上國10岡山座談會)了。然後全國汽車貨櫃同業會理事就到會場搗亂在那邊堅決反對,加上高雄市政府當時是表態有疑慮的故不了了之-這次高公局又回這句加上目前全台最友善摩托車(塗銷幾乎所有禁行機車、不強制普重待轉)的台南市長,黃偉哲先生都已公開表態試辦重機上橫向國道8號,甚至還加碼:如果國8試辦良好可擴大試辦縱向國道1、3號!-基本上有99.9%機率高公局準備帶上那張,重機上國道8號六個綠色圈圈的評估報告下台南市,與台南市政府開(重機上國8台南座談會)了!希望這次不要再邀請(中華民國汽車貨櫃全國聯合會)理事到場徒增變數,尤其某位只會吠那句:堅決反對重機上國道到底的女性理事給我滾出去!只要沒有他們在那邊搧風點火就一切水到渠成
3 months ago | [YT] | 25
View 1 reply
感謝宏益理事長為大重車友權益,不辭辛勞的南北奔波與公部門開大大小小的會議!台中交通部公路局中區養護工程分局已提出大型重機上 " 74快速公路霧峰交流道 " 與 " 76快速公路八卦山隧道 " 的確切時程!從圖1可看到2025年3月開始試辦大型重機通行 " 74快速公路霧峰交流道 " 與 " 76快速公路八卦山隧道 " 至8月結束.若試辦期間跟蘇花改一樣檢核安全無虞,則直接公告開放大型重機正式通行這兩個路段!大型重機通行八卦山隧道往南投草屯方向只能騎外線下台14乙線,八卦山隧道往彰化方向則雙線都能騎,檢核期間通行不能騎路肩跟車道分割並需保持安全距離這兩條對於大型重機路權來說是真正的大躍進!因為這是立院於2011年三讀通過大型重機上國道路權後,首度真的開放大型重機通行國道三號中興系統交流道末端以及國道三號霧峰交流道範圍路段!雖然跟梅花牌子的國道三甲一樣都被道路降了一級,但依舊無法遮蔽這三條本來都屬於一級路 " 國道高速公路 "的耀眼光芒!大型重機明年三月開始就是真真切切在高公局認定的國道高速公路系統交流道通行了!降再多級都無法磨滅這個事實否則根本不用擋重機上八卦山隧道10多年PS.公路局跟高公局曾在游毓蘭委員舉辦的座談會中說過,一旦開放大型重機上八卦山隧道後就沒有什麼道路不能開放了!(當然也包括國道高速公路)
11 months ago (edited) | [YT] | 42
View 4 replies
年節前即詢問公路局有關,74快速霧峰交流道、76快速八卦山隧道的(道路降級進度)、(開放大型重機通行進度),年後總算獲得回應如下:-台74線霧峰段及台76線八卦山隧道路段,涉及國道3號霧峰交流道及中興系統交流道,屬高速公路局轄權範圍,本局邀請專家學者及各單位召開會議,於考量行車安全及通行路權法規等面向,綜整評估意見,並統整陳報交通部核示。-重點整理1、八卦山隧道與霧峰交流道,確認就是高公局的管轄路段,也正式定義為(國道3號的系統交流道)!代表只要一天不開放大型重機上國道3號,我們就一天不能騎76八卦山隧道跟74霧峰交流道!騎重機還在幹話反對重機開放上國道的,你不僅僅是無法騎完整的,74快速路權、76快速路權-甚至未來的屏南快速公路、花東快速公路、北宜快速公路、高屏第二東西向快速、快速公路延伸線,只要碰到(高公局管轄範圍)、(國道系統交流道),你大型重機駕駛的合法合規路權,都在此刻被交通部剝奪掉!不開放重機上國道就是一輩子被剝奪路權!這樣還認為重機無法上國道沒關係?-2、可以非常明確的告訴各位車友,就是(交通部長王國材)在找大型重機騎士麻煩!在惡意拖延開放八卦山隧道的也是他!浪費1000多萬的納稅錢硬要裝,(大型重機誤闖國道科技執法)的也是他,裝好了又不開放!-每年要求高公局(交通管理組),浪費30萬~60萬納稅錢,硬要做重機上國道民調的也是交通部!花大型重機駕駛、老百姓納稅錢100多萬,做重機上國道檢核還莫名其妙搞失敗的,也是交通部堅持要以這些東西來代表社會共識!亂搞一通😡👎👎👎-國民黨、韓國瑜、江啟臣、謝龍介、顏寬恒、徐巧芯、王鴻薇、柯志恩、王育敏、洪孟楷、羅廷瑋委員,希望國會最大黨各位若有機會擔任,(交通委員會)的召委與交通委員,拜託!延續(游毓蘭)委員的友善機車騎士精神,用力地監督這位讓全台灣人,從來沒這麼厭惡至極的(交通部長)!
1 year ago (edited) | [YT] | 150
View 11 replies
眾所期待的2024春節檢核「#國道汽車駕駛」、「#快速公路重機駕駛」,檢核結果燒滾滾剛出爐囉!從2/7也就是春節連假的前一晚,國道返鄉車流量最大的一天開始統計如下:-2/7~2/14國道通報「822」件汽車事故全台國道汽車駕駛通報死亡3件全台國道汽車駕駛自撞緩衝車2件2/7~2/14快速公路的大型重機駕駛,0死傷0事故0撞緩衝車0酒駕以上數據均來自警廣即時報APP、各大新聞報導-結論:以目前汽車駕駛人所謂「能上國道的素質」,完全沒資格吵什麼專用國道!而且國道高速公路本來就是「#公共交通建設」,全民共享的公共設施代表什麼?代表汽車駕駛根本沒有任何資格去決定,誰能上誰不能上國道!-有那個美國時間在那邊幻想專用國道,不如研究如何改善國道汽車駕駛素質,如何降低每天破百件的汽車事故率,如何讓國道緩衝車人員不再受到生命威脅?-如何解決國道開車酒駕問題,如何降低國道汽車駕駛死亡率,如何讓社會觀感「歸零」的汽車駕駛,對社會有正面的影響力才是眼下最重要的吧?🤔-最可惡的是高速公路局「#交通管理組」,不好好管你們家國道開車用路人,還不敢直球對決重機上國道!每年濫花全台重機騎士、納稅人的,30~60萬元不等納稅錢,辦重機上國道手機、市話民調只求失敗?-再花超過100萬納稅錢,辦重機上「#快速公路路段」檢核只求失敗?咳呃!抱歉是重機上「國道」檢核失敗啦!光是這12年下來都上千萬打水漂了,你們確定今年底高公局與公路局,首度合作的第三次重機國道檢核,還要浪費上百萬跟時間在檢核重機「上快速公路」???
1 year ago (edited) | [YT] | 166
View 15 replies
公路總局第4區養護工程處交通管理及控制中心主任陳國正表示,經專家學者開會討論,認為「假日車多時段」,大型重機「#很少行經」蘇花改,對交通「#幾乎沒有影響」因此建議公路總局朝開放方向規劃,經報請交通部核定,預定從9月1日常態性開放大型重機通行蘇花改。-有沒有看出當年大型重機,試辦蘇花改成功的端倪?答案只有一個那就是!只要全台重機騎士大多數都,不在「試辦期間」騎重機上蘇花改,就沒有任何的違規行為、影響交通行為,可能被記錄或做任何的手腳!六個月後就正式開放大型重機上蘇花改!-同理也能完全套用在「重機上國道檢核」!既然前兩次都被莫名其妙判定,重機騎士明明是在檢核「國道」,結果都在瞎檢核的「快速公路」路段上,紀錄到鑽車縫、安全車距等行為,然後就莫名其妙檢核失敗-預計7月或者9月開跑的「重機上國道檢核」,一旦高公局跟公路局公布檢核路段後,那半年的期間重機車友們,能避開這幾條檢核路段就避開!半年後我們或許就會得到以下相同答案:-公路局認為假日車多時段,大型重機「#很少行經」國三甲、台61、台64、台74、台88,對交通「#幾乎沒有影響」,也幾乎沒看到任何行為違規行為,因此建議高公局朝開放的方向規劃,經報請交通部核定,預定從x月x日開放大型重機,通行橫向國道四號!
1 year ago (edited) | [YT] | 134
View 5 replies
核彈級的大型重機路權好消息來了!交通部表示,近期「#台北市政府」已提出,試辦「#路邊機車格」的計畫,申請「#杭州南路一段24號」前11格機車格、國立「#台灣大學護理學院」前12格機車格等2處試辦,交通部邀集相關單位討論,最快農曆年後核定,試辦計畫為期6個月,結束後北市府須提評估報告及建議內容。若成效良好,將修正道路交通標誌標線號誌設置規則,未來可全國一致適用。-蔣萬安 市長跟台北市交通局做的好!👍這才是六都中的首都,應該一肩扛起的重任!當其他縣市還在左顧右盼,隔壁縣市不動我就不動、六都反對我就跟著反對時,身為首都就直接帶頭示範吧!示範良好也看出成效了就會全面擴散,全台各縣市都紛紛跟進,打造「友善大型重機生活圈」來解決一人汽車壅塞問題!-開放大型重機停放路邊機車格後,汽車格趨於飽和的問題,保證大幅度的改善因為!每天生活代步、通勤的民眾,終於能將大型重機視為,等同汽車、普通機車的「第三類日常生活代步工具」!不想每天開車麻煩?不想騎普重危險的待撞格?不想搭乘大眾運輸?現階段就是「#大型重型機車」首選!-交通部 王國材部長如果在任內開放「大型重機停路邊機車格」,連對你沒半句好話可言的軒仔我,都能肯定部長在大型重機路權的交通史上,雖然在重機上高速公路這關完全不及格!但能留下一個「#開放大型重機停路邊機車格」的美名!-PS、連跟重機上國道相同難度的,不可能任務「大型重機停機車格」都開始解禁了,大型重機路權史的最後一哩路「重機上高速公路」,甚至大型重機進入機車停等區皆指日可待!屆時大型重機就徹底能融入日常生活當中,也能讓普通機車上高快速公路更具正當性!
1 year ago (edited) | [YT] | 153
View 16 replies
攸關大型重機駕駛權益的,好新聞就是應該分享!這次台中市交通局與停管處,也是為其他的21個縣市,訂出「大型重機停放一般機車格」的統一標準了!-從原本擬定的兩公尺左右車長、前後輪不超出格子外,發現其實不太友善這麼多款式的大型重機,最後索性直接公告:只要能「#停入機車格內」即為原則,太寬的大型重機車款,就改回去停汽車格。不強制定義車寬與車長,自由依照體積停機車格或汽車格,這才是真正友善大型重機的城市「台中市」!-也能讓其他21縣市的地方交通機關,直接參考引用台中公告的「規範部分」,加速各縣市試辦大型重機停放,路外機車格的遍地開花!試辦良好就能朝縣市政府聯合提交,大型重機停放「路邊機車格」計畫書給交通部的目標推進!-雖然這也凸顯出「因地制宜」的台灣,交通部有多麼怠惰職守、地方政府多麼地戰戰兢兢,沒有交通部的公文、六都沒有一個敢率先示範的話,全台22個縣市全數就維持現狀,讓一人汽車越來越多,劃再多的汽車格都是飽和再飽和😑-但還是感謝臺中市政府交通局、停管處,願意率先站出來成為拉著21個縣市,一同朝交通平權邁進的火車頭!希望下一步就是試辦大型重機通行「國道4號」,我希望高公局喊出重機上國道檢核路段,正式納入橫向國道4號的那天,台中市政府、台中市交通局已準備好,再次成為全台第一座「友善大型重機上國道」安全示範城市!
1 year ago (edited) | [YT] | 163
View 10 replies
我的老天鵝阿!省道蘇花改「高乘載管制」,這不更坐實了大型重機駕駛,早就在騎「國道高速公路」、「蘇花高速公路」了!?而且看來日後會在壅塞時段,逐步開放通行車種行駛蘇花改路肩?(再次強調重機通行的蘇花改跟南迴改,本來就是高速公路規格興建)-看來王國材之前所言不假:當蘇花安與蘇花改串接後將成為「#快速公路網」高架一路直達花蓮。蘇花改+蘇花安最終將成為,取代蘇花高速公路的「蘇花快速公路」,而且是比照國道高乘載的快速公路!恭喜各位大型重機車友,已經在為日後重機上國道「高乘載管制」試水溫了-雖然本來重機上國道的規定就是「只能單乘、禁止雙載」,但這次蘇花改的高乘載管制,並沒有要求大型重機騎士,一定要雙載才能於過年期間通行蘇花改。相信將來正式開放重機上國道,並且開放「雙載」的情況下,也不會強制規定高乘載管制期間,必須兩人坐滿重機才能上高速公路了!-從字面上看來2/13~2/14,蘇花改試辦高乘載除了禁行大貨車、小汽車需坐滿3人以上否則禁行外。成為高乘載試辦路段的「大客車優先道」也就是蘇花改的路肩,雖然沒有包括大型重機車種,但汽車、大客車、計程車、公務車、救護車強制只能去走路肩。-好處是重機同樣能繼續騎內線車道,那兩天的蘇花改內線車道,有望成為「#大型重機優先道」甚至專用道!算是公路局於年節友善重機車友,又能兼具連續假期各車種行車安全的方式?不過其實開放大型重機通行路肩,以體積優勢行駛路肩迅速離開交流道,大幅提升蘇花改於年節的用路空間,或許才是大型重機駕駛真正所需要的?-「高速公路局」看看人家公路局已經友善大型重機騎士到,蘇花改於年節高乘載期間,內線直接規劃成「重機騎士的優先道」了!你們還在原地踏步搞那種,「少數要服從多數」的真公投包裝成民調!半條橫向國道都不敢試辦,加油好嗎!
1 year ago (edited) | [YT] | 72
View 0 replies
大型重機非開放國道不可的12個理由!1、國道高速公路就是「公共交通建設」,任何人都沒資格反對納稅給國道基金的,汽「機車」用路人使用高速公路!包括未來白牌普通機車,也都要能使用高快速公路!-2、只要一天不開放重機上國道3號,重機騎士就一天不能合法騎「76快速八卦山隧道」、「74快速霧峰交流道」,還有高雄那段明明是一般道路結果,一邊機慢車道、一邊是接國道都不能騎。國道8號那段快速公路也不能騎!這麼多重機合法合規能通行的快速公路,通通因為禁行國道都不能騎!唯有必須開放國道的選項,不可能有取消跟反對的選項!-3、同樣國道高速公路規格興建的「蘇花改」、「南迴改」,公路局都能免民調、免公投、免地方政府、免社會共識,直接就進入重機試辦蘇花改階段!憑什麼「高公局交通管理組」就能耍老大堅持搞民調?本來就應該無條件試辦重機上國道了!-4、高公局的垃圾民調是建立在,8成民眾從2011年三讀合法至今,都完全不知道重機能比照汽車路權通行高速公路,完全不知道重機上國道是「三讀合法合規」!建立在交通部跟高公局這12年來,完全沒有對社會大眾宣導「重機上國道合法」的前提下。加上1069位民調受訪者當中,只有8位真正有在騎大型重機的,這種民調隨你喊「十成民眾反對」都嘛可以!只有白癡才會當真!-5、國道三甲無論如何都是「梅花牌子」、「國道高速公路規格」,在降成2級路國道快速公路前,一直都是「1級路國道高速公路」!你高公局都敢開放紅、黃牌大型重機,通行這面梅花牌整整12年以上了!同樣梅花牌的國道3號在那邊危險個屁!-6、台灣有台78、台82、台84線,三條跟國道一樣「速限100」的快速公路,通通都開放大型重機行駛超過12年了啦!扯國道車速快、危險的別再腦死了好嗎🙄 大型重機上84快速=大型重機上國道8號!-7、早在2012年國工局就已經,讓700輛以上大型重機,通行真正的1級路「國道3號竹田系統」,去迎王船、重機訓練運動、育幼院關懷弱勢了!誰說重機從來沒上過國道高速公路的?還合法合規上國道高速公路3次之多!國道警全程護送重機車友,700輛重機平安上下國道高速公路。-8、就是有不喜歡開車、不適合開車、沒有開車需求、覺得白牌機車路權危險的用路人,他這輩子就是只想騎,大型重機來代步、通勤,你高公局沒有資格去阻擋他使用高速公路,反而要感謝他騎重機不是開「一人汽車」上國道!-9、唯有開放大型重機通行這,用路平權的最後一哩路「國道高速公路」,才能讓那些開車開出優越感,把國道視為「汽車VIP專用道」的,徹底消除其扭曲的想法,不再玩路權大欺小的致命遊戲,去惡意危害路上的行人、重機駕駛!-10、重機上國道路權不僅僅是「三讀合法合規」,更是台灣於2002年能加入,WTO會員國的先決條件之一!當年如果沒有引進大型重機,今天不管是陸、海、空運,通通都無法將貨銷往全世界!大型重機在台灣不可否認的,就是如此重要的存在!不是重機騎士與汽車駕駛的問題,是交通部帶頭在做最壞的車種對立、最壞的社會榜樣、最壞的公民教育,不僅違憲還違背加入WTO的承諾!-11、既然高公局都發新聞稿證實,今年中與遠通電收續約就要納入,國道新車種「大型重機國道收費系統」了,那你和遠通這10~15年的新合約期間,就是一定會開放大型重機上國道嘛!那幹嘛還要社會共識、觀感、民調?不趁現在試辦重機上橫向國道,進而擴大到縱向試辦儘早建置收費系統,那你簽這份合約又因為民調放到過期,不是脫褲子放屁多此一舉嗎?-12、台灣一年能誕生47萬輛的汽車掛牌數,地狹人稠的台灣根本就,不適合大量發展「一人汽車生活」!現在800多萬輛的汽車,就已經搞到你們高公局要,不停的擴寬國道路段從,2線、3線、4線到6線道!不停的延伸再延伸、不斷的徵土地來做交流道。五年後突破千萬大關還得了,正式進入交通黑暗大紀元!趁現在還有救儘速開放,重機上國道轉移部分一人汽車吧
1 year ago (edited) | [YT] | 230
View 17 replies
對於大型重機上國道路權,早在2011年立法院就三讀合法合規,請問這12年來您有透過任何方式,手機、電視、網路、紙本,看過交通部與高公局做相關的宣導嗎?
1 year ago | [YT] | 45
View 2 replies
Load more
阿軒仔
寫信問高公局知不知道黃偉哲市長我 ‘’ 大型摩托車國道路權超人 ‘’,已經公開表態願意試辦大型摩托車上台南國道8號?(盧秀燕市長如果也表態我們台中願意試辦重機上國道4號,絕對是我敬重的國道路權神力女超人!)這次竟然三天內就收到回信了?看來趙局長榮退為高公局帶來新氣象有差哦!!
-
高公局: 至於報載臺南市市長黃偉哲表示,若實證大型摩托車事故率並不高,可考慮從距離比較短的國八先開放試辦一事,本局將適時徵詢地方政府意見後再綜整評估。 臺端關心路政,特致謝忱。
-
上次高公局回我這句:本局將適時徵詢地方政府意見後再綜整評估。 是在林佳龍前部長公開表態要試辦橫向國道10號時,沒多久高公局就拿出那張重機上國道10號,六個條件通通打綠色圈圈的評估表,南下高雄開(重機上國10岡山座談會)了。然後全國汽車貨櫃同業會理事就到會場搗亂在那邊堅決反對,加上高雄市政府當時是表態有疑慮的故不了了之
-
這次高公局又回這句加上目前全台最友善摩托車(塗銷幾乎所有禁行機車、不強制普重待轉)的台南市長,黃偉哲先生都已公開表態試辦重機上橫向國道8號,甚至還加碼:如果國8試辦良好可擴大試辦縱向國道1、3號!
-
基本上有99.9%機率高公局準備帶上那張,重機上國道8號六個綠色圈圈的評估報告下台南市,與台南市政府開(重機上國8台南座談會)了!希望這次不要再邀請(中華民國汽車貨櫃全國聯合會)理事到場徒增變數,尤其某位只會吠那句:堅決反對重機上國道到底的女性理事給我滾出去!只要沒有他們在那邊搧風點火就一切水到渠成
3 months ago | [YT] | 25
View 1 reply
阿軒仔
感謝宏益理事長為大重車友權益,不辭辛勞的南北奔波與公部門開大大小小的會議!台中交通部公路局中區養護工程分局已提出大型重機上 " 74快速公路霧峰交流道 " 與 " 76快速公路八卦山隧道 " 的確切時程!
從圖1可看到2025年3月開始試辦大型重機通行 " 74快速公路霧峰交流道 " 與 " 76快速公路八卦山隧道 " 至8月結束.若試辦期間跟蘇花改一樣檢核安全無虞,則直接公告開放大型重機正式通行這兩個路段!
大型重機通行八卦山隧道往南投草屯方向只能騎外線下台14乙線,八卦山隧道往彰化方向則雙線都能騎,檢核期間通行不能騎路肩跟車道分割並需保持安全距離
這兩條對於大型重機路權來說是真正的大躍進!因為這是立院於2011年三讀通過大型重機上國道路權後,首度真的開放大型重機通行國道三號中興系統交流道末端以及國道三號霧峰交流道範圍路段!
雖然跟梅花牌子的國道三甲一樣都被道路降了一級,但依舊無法遮蔽這三條本來都屬於一級路 " 國道高速公路 "的耀眼光芒!大型重機明年三月開始就是真真切切在高公局認定的國道高速公路系統交流道通行了!降再多級都無法磨滅這個事實否則根本不用擋重機上八卦山隧道10多年
PS.公路局跟高公局曾在游毓蘭委員舉辦的座談會中說過,一旦開放大型重機上八卦山隧道後就沒有什麼道路不能開放了!(當然也包括國道高速公路)
11 months ago (edited) | [YT] | 42
View 4 replies
阿軒仔
年節前即詢問公路局有關,74快速霧峰交流道、76快速八卦山隧道的(道路降級進度)、(開放大型重機通行進度),年後總算獲得回應如下:
-
台74線霧峰段及台76線八卦山隧道路段,涉及國道3號霧峰交流道及中興系統交流道,屬高速公路局轄權範圍,本局邀請專家學者及各單位召開會議,於考量行車安全及通行路權法規等面向,綜整評估意見,並統整陳報交通部核示。
-
重點整理1、八卦山隧道與霧峰交流道,確認就是高公局的管轄路段,也正式定義為(國道3號的系統交流道)!代表只要一天不開放大型重機上國道3號,我們就一天不能騎76八卦山隧道跟74霧峰交流道!騎重機還在幹話反對重機開放上國道的,你不僅僅是無法騎完整的,74快速路權、76快速路權
-
甚至未來的屏南快速公路、花東快速公路、北宜快速公路、高屏第二東西向快速、快速公路延伸線,只要碰到(高公局管轄範圍)、(國道系統交流道),你大型重機駕駛的合法合規路權,都在此刻被交通部剝奪掉!不開放重機上國道就是一輩子被剝奪路權!這樣還認為重機無法上國道沒關係?
-
2、可以非常明確的告訴各位車友,就是(交通部長王國材)在找大型重機騎士麻煩!在惡意拖延開放八卦山隧道的也是他!浪費1000多萬的納稅錢硬要裝,(大型重機誤闖國道科技執法)的也是他,裝好了又不開放!
-
每年要求高公局(交通管理組),浪費30萬~60萬納稅錢,硬要做重機上國道民調的也是交通部!花大型重機駕駛、老百姓納稅錢100多萬,做重機上國道檢核還莫名其妙搞失敗的,也是交通部堅持要以這些東西來代表社會共識!亂搞一通😡👎👎👎
-
國民黨、韓國瑜、江啟臣、謝龍介、顏寬恒、徐巧芯、王鴻薇、柯志恩、王育敏、洪孟楷、羅廷瑋委員,希望國會最大黨各位若有機會擔任,(交通委員會)的召委與交通委員,拜託!延續(游毓蘭)委員的友善機車騎士精神,用力地監督這位讓全台灣人,從來沒這麼厭惡至極的(交通部長)!
1 year ago (edited) | [YT] | 150
View 11 replies
阿軒仔
眾所期待的2024春節檢核「#國道汽車駕駛」、「#快速公路重機駕駛」,檢核結果燒滾滾剛出爐囉!從2/7也就是春節連假的前一晚,國道返鄉車流量最大的一天開始統計如下:
-
2/7~2/14國道通報「822」件汽車事故
全台國道汽車駕駛通報死亡3件
全台國道汽車駕駛自撞緩衝車2件
2/7~2/14快速公路的大型重機駕駛,0死傷0事故0撞緩衝車0酒駕
以上數據均來自警廣即時報APP、各大新聞報導
-
結論:以目前汽車駕駛人所謂「能上國道的素質」,完全沒資格吵什麼專用國道!而且國道高速公路本來就是「#公共交通建設」,全民共享的公共設施代表什麼?代表汽車駕駛根本沒有任何資格去決定,誰能上誰不能上國道!
-
有那個美國時間在那邊幻想專用國道,不如研究如何改善國道汽車駕駛素質,如何降低每天破百件的汽車事故率,如何讓國道緩衝車人員不再受到生命威脅?
-
如何解決國道開車酒駕問題,如何降低國道汽車駕駛死亡率,如何讓社會觀感「歸零」的汽車駕駛,對社會有正面的影響力才是眼下最重要的吧?🤔
-
最可惡的是高速公路局「#交通管理組」,不好好管你們家國道開車用路人,還不敢直球對決重機上國道!每年濫花全台重機騎士、納稅人的,30~60萬元不等納稅錢,辦重機上國道手機、市話民調只求失敗?
-
再花超過100萬納稅錢,辦重機上「#快速公路路段」檢核只求失敗?咳呃!抱歉是重機上「國道」檢核失敗啦!光是這12年下來都上千萬打水漂了,你們確定今年底高公局與公路局,首度合作的第三次重機國道檢核,還要浪費上百萬跟時間在檢核重機「上快速公路」???
1 year ago (edited) | [YT] | 166
View 15 replies
阿軒仔
公路總局第4區養護工程處交通管理及控制中心主任陳國正表示,經專家學者開會討論,認為「假日車多時段」,大型重機「#很少行經」蘇花改,對交通「#幾乎沒有影響」因此建議公路總局朝開放方向規劃,經報請交通部核定,預定從9月1日常態性開放大型重機通行蘇花改。
-
有沒有看出當年大型重機,試辦蘇花改成功的端倪?答案只有一個那就是!只要全台重機騎士大多數都,不在「試辦期間」騎重機上蘇花改,就沒有任何的違規行為、影響交通行為,可能被記錄或做任何的手腳!六個月後就正式開放大型重機上蘇花改!
-
同理也能完全套用在「重機上國道檢核」!既然前兩次都被莫名其妙判定,重機騎士明明是在檢核「國道」,結果都在瞎檢核的「快速公路」路段上,紀錄到鑽車縫、安全車距等行為,然後就莫名其妙檢核失敗
-
預計7月或者9月開跑的「重機上國道檢核」,一旦高公局跟公路局公布檢核路段後,那半年的期間重機車友們,能避開這幾條檢核路段就避開!半年後我們或許就會得到以下相同答案:
-
公路局認為假日車多時段,大型重機「#很少行經」國三甲、台61、台64、台74、台88,對交通「#幾乎沒有影響」,也幾乎沒看到任何行為違規行為,因此建議高公局朝開放的方向規劃,經報請交通部核定,預定從x月x日開放大型重機,通行橫向國道四號!
1 year ago (edited) | [YT] | 134
View 5 replies
阿軒仔
核彈級的大型重機路權好消息來了!交通部表示,近期「#台北市政府」已提出,試辦「#路邊機車格」的計畫,申請「#杭州南路一段24號」前11格機車格、國立「#台灣大學護理學院」前12格機車格等2處試辦,交通部邀集相關單位討論,最快農曆年後核定,試辦計畫為期6個月,結束後北市府須提評估報告及建議內容。若成效良好,將修正道路交通標誌標線號誌設置規則,未來可全國一致適用。
-
蔣萬安 市長跟台北市交通局做的好!👍這才是六都中的首都,應該一肩扛起的重任!當其他縣市還在左顧右盼,隔壁縣市不動我就不動、六都反對我就跟著反對時,身為首都就直接帶頭示範吧!示範良好也看出成效了就會全面擴散,全台各縣市都紛紛跟進,打造「友善大型重機生活圈」來解決一人汽車壅塞問題!
-
開放大型重機停放路邊機車格後,汽車格趨於飽和的問題,保證大幅度的改善因為!每天生活代步、通勤的民眾,終於能將大型重機視為,等同汽車、普通機車的「第三類日常生活代步工具」!不想每天開車麻煩?不想騎普重危險的待撞格?不想搭乘大眾運輸?現階段就是「#大型重型機車」首選!
-
交通部 王國材部長如果在任內開放「大型重機停路邊機車格」,連對你沒半句好話可言的軒仔我,都能肯定部長在大型重機路權的交通史上,雖然在重機上高速公路這關完全不及格!但能留下一個「#開放大型重機停路邊機車格」的美名!
-
PS、連跟重機上國道相同難度的,不可能任務「大型重機停機車格」都開始解禁了,大型重機路權史的最後一哩路「重機上高速公路」,甚至大型重機進入機車停等區皆指日可待!屆時大型重機就徹底能融入日常生活當中,也能讓普通機車上高快速公路更具正當性!
1 year ago (edited) | [YT] | 153
View 16 replies
阿軒仔
攸關大型重機駕駛權益的,好新聞就是應該分享!這次台中市交通局與停管處,也是為其他的21個縣市,訂出「大型重機停放一般機車格」的統一標準了!
-
從原本擬定的兩公尺左右車長、前後輪不超出格子外,發現其實不太友善這麼多款式的大型重機,最後索性直接公告:只要能「#停入機車格內」即為原則,太寬的大型重機車款,就改回去停汽車格。不強制定義車寬與車長,自由依照體積停機車格或汽車格,這才是真正友善大型重機的城市「台中市」!
-
也能讓其他21縣市的地方交通機關,直接參考引用台中公告的「規範部分」,加速各縣市試辦大型重機停放,路外機車格的遍地開花!試辦良好就能朝縣市政府聯合提交,大型重機停放「路邊機車格」計畫書給交通部的目標推進!
-
雖然這也凸顯出「因地制宜」的台灣,交通部有多麼怠惰職守、地方政府多麼地戰戰兢兢,沒有交通部的公文、六都沒有一個敢率先示範的話,全台22個縣市全數就維持現狀,讓一人汽車越來越多,劃再多的汽車格都是飽和再飽和😑
-
但還是感謝臺中市政府交通局、停管處,願意率先站出來成為拉著21個縣市,一同朝交通平權邁進的火車頭!希望下一步就是試辦大型重機通行「國道4號」,我希望高公局喊出重機上國道檢核路段,正式納入橫向國道4號的那天,台中市政府、台中市交通局已準備好,再次成為全台第一座「友善大型重機上國道」安全示範城市!
1 year ago (edited) | [YT] | 163
View 10 replies
阿軒仔
我的老天鵝阿!省道蘇花改「高乘載管制」,這不更坐實了大型重機駕駛,早就在騎「國道高速公路」、「蘇花高速公路」了!?而且看來日後會在壅塞時段,逐步開放通行車種行駛蘇花改路肩?(再次強調重機通行的蘇花改跟南迴改,本來就是高速公路規格興建)
-
看來王國材之前所言不假:當蘇花安與蘇花改串接後將成為「#快速公路網」高架一路直達花蓮。蘇花改+蘇花安最終將成為,取代蘇花高速公路的「蘇花快速公路」,而且是比照國道高乘載的快速公路!恭喜各位大型重機車友,已經在為日後重機上國道「高乘載管制」試水溫了
-
雖然本來重機上國道的規定就是「只能單乘、禁止雙載」,但這次蘇花改的高乘載管制,並沒有要求大型重機騎士,一定要雙載才能於過年期間通行蘇花改。相信將來正式開放重機上國道,並且開放「雙載」的情況下,也不會強制規定高乘載管制期間,必須兩人坐滿重機才能上高速公路了!
-
從字面上看來2/13~2/14,蘇花改試辦高乘載除了禁行大貨車、小汽車需坐滿3人以上否則禁行外。成為高乘載試辦路段的「大客車優先道」也就是蘇花改的路肩,雖然沒有包括大型重機車種,但汽車、大客車、計程車、公務車、救護車強制只能去走路肩。
-
好處是重機同樣能繼續騎內線車道,那兩天的蘇花改內線車道,有望成為「#大型重機優先道」甚至專用道!算是公路局於年節友善重機車友,又能兼具連續假期各車種行車安全的方式?不過其實開放大型重機通行路肩,以體積優勢行駛路肩迅速離開交流道,大幅提升蘇花改於年節的用路空間,或許才是大型重機駕駛真正所需要的?
-
「高速公路局」看看人家公路局已經友善大型重機騎士到,蘇花改於年節高乘載期間,內線直接規劃成「重機騎士的優先道」了!你們還在原地踏步搞那種,「少數要服從多數」的真公投包裝成民調!半條橫向國道都不敢試辦,加油好嗎!
1 year ago (edited) | [YT] | 72
View 0 replies
阿軒仔
大型重機非開放國道不可的12個理由!
1、國道高速公路就是「公共交通建設」,任何人都沒資格反對納稅給國道基金的,汽「機車」用路人使用高速公路!包括未來白牌普通機車,也都要能使用高快速公路!
-
2、只要一天不開放重機上國道3號,重機騎士就一天不能合法騎「76快速八卦山隧道」、「74快速霧峰交流道」,還有高雄那段明明是一般道路結果,一邊機慢車道、一邊是接國道都不能騎。國道8號那段快速公路也不能騎!這麼多重機合法合規能通行的快速公路,通通因為禁行國道都不能騎!唯有必須開放國道的選項,不可能有取消跟反對的選項!
-
3、同樣國道高速公路規格興建的「蘇花改」、「南迴改」,公路局都能免民調、免公投、免地方政府、免社會共識,直接就進入重機試辦蘇花改階段!憑什麼「高公局交通管理組」就能耍老大堅持搞民調?本來就應該無條件試辦重機上國道了!
-
4、高公局的垃圾民調是建立在,8成民眾從2011年三讀合法至今,都完全不知道重機能比照汽車路權通行高速公路,完全不知道重機上國道是「三讀合法合規」!建立在交通部跟高公局這12年來,完全沒有對社會大眾宣導「重機上國道合法」的前提下。加上1069位民調受訪者當中,只有8位真正有在騎大型重機的,這種民調隨你喊「十成民眾反對」都嘛可以!只有白癡才會當真!
-
5、國道三甲無論如何都是「梅花牌子」、「國道高速公路規格」,在降成2級路國道快速公路前,一直都是「1級路國道高速公路」!你高公局都敢開放紅、黃牌大型重機,通行這面梅花牌整整12年以上了!同樣梅花牌的國道3號在那邊危險個屁!
-
6、台灣有台78、台82、台84線,三條跟國道一樣「速限100」的快速公路,通通都開放大型重機行駛超過12年了啦!扯國道車速快、危險的別再腦死了好嗎🙄 大型重機上84快速=大型重機上國道8號!
-
7、早在2012年國工局就已經,讓700輛以上大型重機,通行真正的1級路「國道3號竹田系統」,去迎王船、重機訓練運動、育幼院關懷弱勢了!誰說重機從來沒上過國道高速公路的?還合法合規上國道高速公路3次之多!國道警全程護送重機車友,700輛重機平安上下國道高速公路。
-
8、就是有不喜歡開車、不適合開車、沒有開車需求、覺得白牌機車路權危險的用路人,他這輩子就是只想騎,大型重機來代步、通勤,你高公局沒有資格去阻擋他使用高速公路,反而要感謝他騎重機不是開「一人汽車」上國道!
-
9、唯有開放大型重機通行這,用路平權的最後一哩路「國道高速公路」,才能讓那些開車開出優越感,把國道視為「汽車VIP專用道」的,徹底消除其扭曲的想法,不再玩路權大欺小的致命遊戲,去惡意危害路上的行人、重機駕駛!
-
10、重機上國道路權不僅僅是「三讀合法合規」,更是台灣於2002年能加入,WTO會員國的先決條件之一!當年如果沒有引進大型重機,今天不管是陸、海、空運,通通都無法將貨銷往全世界!大型重機在台灣不可否認的,就是如此重要的存在!不是重機騎士與汽車駕駛的問題,是交通部帶頭在做最壞的車種對立、最壞的社會榜樣、最壞的公民教育,不僅違憲還違背加入WTO的承諾!
-
11、既然高公局都發新聞稿證實,今年中與遠通電收續約就要納入,國道新車種「大型重機國道收費系統」了,那你和遠通這10~15年的新合約期間,就是一定會開放大型重機上國道嘛!那幹嘛還要社會共識、觀感、民調?不趁現在試辦重機上橫向國道,進而擴大到縱向試辦儘早建置收費系統,那你簽這份合約又因為民調放到過期,不是脫褲子放屁多此一舉嗎?
-
12、台灣一年能誕生47萬輛的汽車掛牌數,地狹人稠的台灣根本就,不適合大量發展「一人汽車生活」!現在800多萬輛的汽車,就已經搞到你們高公局要,不停的擴寬國道路段從,2線、3線、4線到6線道!不停的延伸再延伸、不斷的徵土地來做交流道。五年後突破千萬大關還得了,正式進入交通黑暗大紀元!趁現在還有救儘速開放,重機上國道轉移部分一人汽車吧
1 year ago (edited) | [YT] | 230
View 17 replies
阿軒仔
對於大型重機上國道路權,早在2011年立法院就三讀合法合規,請問這12年來您有透過任何方式,手機、電視、網路、紙本,看過交通部與高公局做相關的宣導嗎?
1 year ago | [YT] | 45
View 2 replies
Load more