🚀 Exciting news — my course “Generative AI for Beginners: Chatbots, RAG, MCP, AI Agents” is now part of Udemy Business! 🎉
A huge thank you to everyone who supported me on this journey — your encouragement made this possible 🙏
In the course, you’ll explore: - Generative AI Foundations - Prompt Engineering - Building Chatbots & RAG - AI Agents - LLM Deployment - MCP + Capstone Projects
👉 How to access: Go to your organization’s Udemy Business portal (e.g., yourorg.udemy.com) and then add: /course/generative-ai-for-beginners-chatbots-rag-mcp-ai-agents/
If this sounds useful, please share it with colleagues, friends, or teams who might benefit. Let’s keep learning and building together! 🚀
Hi! I’ve received quite a few messages from students saying they genuinely cannot afford the Generative AI course that I recently launched.
To support such cases, I’ve decided to provide a limited number of free coupons—but only after carefully reviewing requests.
👉 If you’re a student facing financial difficulties, please write to siddhardhan23@sidacademy.org explaining your situation. If it’s found reasonable, I’ll share a free coupon to help you out.
⚠️ Important: This is only for students who truly cannot afford the course. Those who have already enrolled with their hard-earned money should never feel overlooked—their support is what makes initiatives like this possible.
This way, students in need get a fair opportunity, while the value of the course and the trust of existing learners remain respected.
I initially thought of launching this course fully on YouTube. But creating a structured, high-quality course takes a lot of time and effort - and for the long run, it also needs to be sustainable financially.
That’s why I’ve built this as a Udemy course - more organized, updated, and interactive, with: ✔️ Step-by-step lessons ✔️ Quizzes & exercises ✔️ Lifetime access to the content ✔️ Very affordable pricing so it’s accessible to everyone
And this is just the start 🚀 I’ll be continuously adding new sections & improvements - things like GraphRAG, RAG evaluation techniques, extra projects, and more. So the course will keep evolving as the field grows.
This way, I can keep creating in-depth educational content consistently without burning out. I just hope you don’t hate me for moving it to Udemy 😅
👉 Don’t worry - I’ll still be sharing free crash-courses, tutorials, and highlights here on YouTube as always 🎥💡
Siddhardhan
🚀 Exciting news — my course “Generative AI for Beginners: Chatbots, RAG, MCP, AI Agents” is now part of Udemy Business! 🎉
A huge thank you to everyone who supported me on this journey — your encouragement made this possible 🙏
In the course, you’ll explore:
- Generative AI Foundations
- Prompt Engineering
- Building Chatbots & RAG
- AI Agents
- LLM Deployment
- MCP + Capstone Projects
👉 How to access:
Go to your organization’s Udemy Business portal (e.g., yourorg.udemy.com) and then add:
/course/generative-ai-for-beginners-chatbots-rag-mcp-ai-agents/
If this sounds useful, please share it with colleagues, friends, or teams who might benefit. Let’s keep learning and building together! 🚀
#GenerativeAI #Chatbots #RAG #AIagents #UdemyBusiness
3 weeks ago | [YT] | 74
View 12 replies
Siddhardhan
Hi! I’ve received quite a few messages from students saying they genuinely cannot afford the Generative AI course that I recently launched.
To support such cases, I’ve decided to provide a limited number of free coupons—but only after carefully reviewing requests.
👉 If you’re a student facing financial difficulties, please write to siddhardhan23@sidacademy.org explaining your situation. If it’s found reasonable, I’ll share a free coupon to help you out.
⚠️ Important: This is only for students who truly cannot afford the course.
Those who have already enrolled with their hard-earned money should never feel overlooked—their support is what makes initiatives like this possible.
This way, students in need get a fair opportunity, while the value of the course and the trust of existing learners remain respected.
Thanks,
Sid.
1 month ago | [YT] | 77
View 11 replies
Siddhardhan
🚀 Excited to share — my Udemy course is LIVE!
👉 Enroll now at ₹549: www.udemy.com/course/generative-ai-for-beginners-c…
Generative AI for Beginners: Chatbots, RAG, MCP & AI Agents
You’ll learn:
✅ Foundations of GenAI & LLMs
✅ Prompt Engineering
✅ Chatbots with LangChain & LlamaIndex
✅ Retrieval-Augmented Generation (RAG)
✅ AI Agents & LLM Deployment
✅ MCP Integration
🔥 Plus, the course ends with Capstone Projects where you’ll apply everything to build real-world AI applications.
Would love your support ❤️ Please like, & share with someone who might benefit. Thanks!
1 month ago | [YT] | 51
View 24 replies
Siddhardhan
🎉 Generative AI Course – Update
I initially thought of launching this course fully on YouTube. But creating a structured, high-quality course takes a lot of time and effort - and for the long run, it also needs to be sustainable financially.
That’s why I’ve built this as a Udemy course - more organized, updated, and interactive, with:
✔️ Step-by-step lessons
✔️ Quizzes & exercises
✔️ Lifetime access to the content
✔️ Very affordable pricing so it’s accessible to everyone
And this is just the start 🚀
I’ll be continuously adding new sections & improvements - things like GraphRAG, RAG evaluation techniques, extra projects, and more. So the course will keep evolving as the field grows.
This way, I can keep creating in-depth educational content consistently without burning out. I just hope you don’t hate me for moving it to Udemy 😅
👉 Don’t worry - I’ll still be sharing free crash-courses, tutorials, and highlights here on YouTube as always 🎥💡
The course will be launched in 2 weeks.
Here’s a look at the current course sections 👇
1 month ago | [YT] | 123
View 32 replies
Siddhardhan
Coming soon...
1 month ago | [YT] | 122
View 23 replies
Siddhardhan
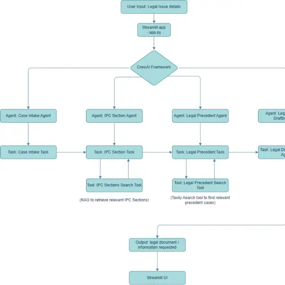
Build your Personal AI Legal assistant with CrewAI: medium.com/@sid23/build-your-own-ai-legal-assistan…
Generative AI - Agents
3 months ago | [YT] | 47
View 3 replies
Siddhardhan
Medium article: Building a RAG system using Llamaindex & chromadb: medium.com/@sid23/building-a-rag-system-using-llam…
Generative AI
4 months ago | [YT] | 14
View 1 reply
Siddhardhan
Medium article: AI Powered Stock Trading Agents using CrewAI: medium.com/@sid23/ai-powered-stock-trading-agents-…
Generative AI
4 months ago | [YT] | 13
View 1 reply
Siddhardhan
Hello Everyone! Stuck with some work. Let's skip the Live Stream for Monday (21/04/2025). We can meet tomorrow. Thanks!
6 months ago | [YT] | 32
View 5 replies
Siddhardhan
AI PoC 1.3. StudyPal - FastAPI & Streamlit base Code Setup: youtube.com/live/jaV7WJKHT2o?feature=share
Generative AI Applications @ 8:30 PM IST
6 months ago | [YT] | 14
View 1 reply
Load more